网站首页
机构概况
机构简介
团队力量
新闻中心
通知公告
港航公司
研究动态
产品与成果
软件平台
众创空间
众创空间简介
成果发布
团队/企业服务
成果转化
重点成果
孵化公司
科研平台
新一代航运系统
港口货物风险分析
新一代防火监控
通用载运平台
招贤纳士
当前位置:
首页
>
港航公司
>
产品与成果
>
专利成果
>详细内容
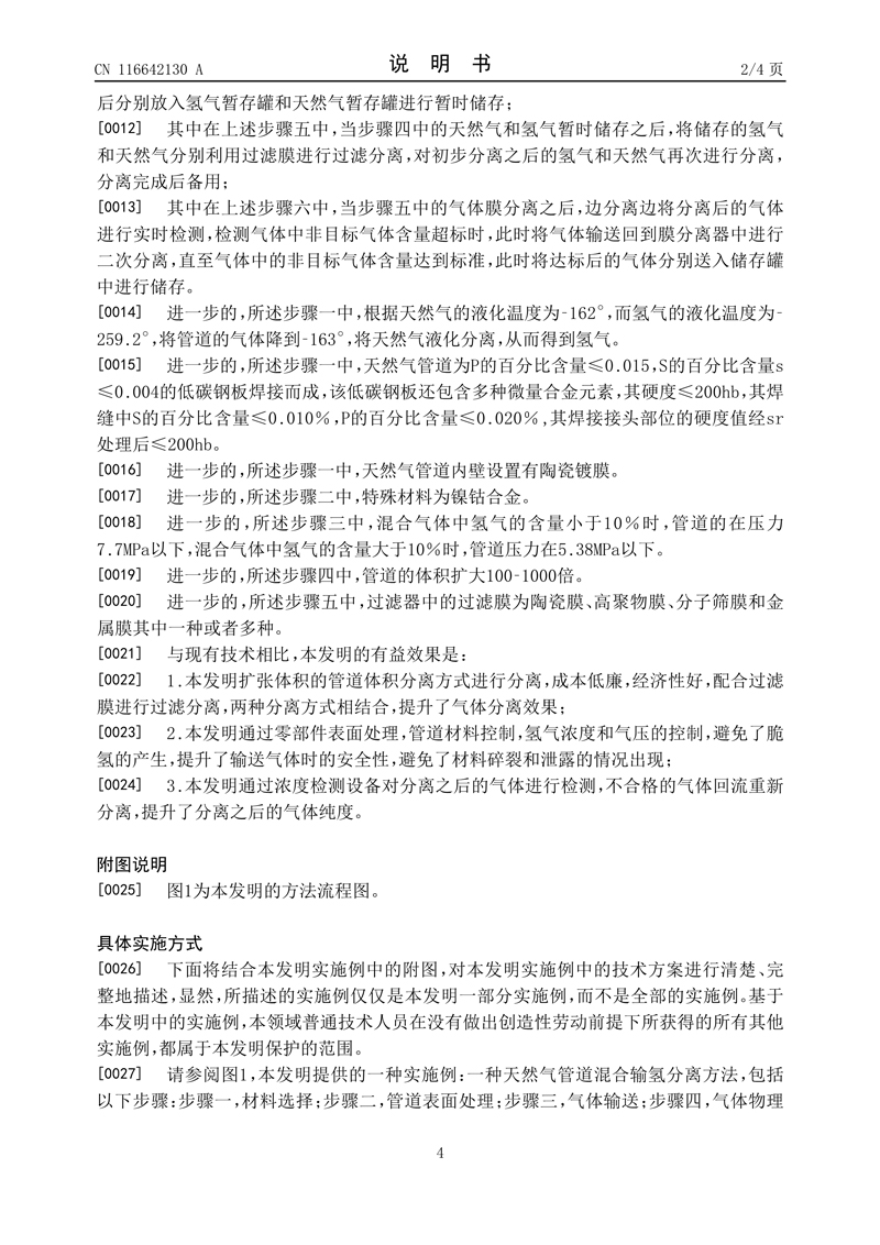
一种天然气管道混合输氢分离方法
来源:本站 日期:2023-11-12 点击量:233
字体:[
大
中
小
]
打印本页
上一篇:
一种天然气管混合氢道输低温合金粉末提取氢方法
下一篇:
一种天然气管道混合氢时分复用测量控制方法
友情链接
/ LINKS
武汉理工大学
韶关市科学技术局
韶关市交通运输局
广东省科学技术厅
广东省交通运输厅
武汉理工大大学本科招生网
国家水运安全工程技术研究中心
众创咨询
扫码咨询